无障碍
区长活动日历
简体版
|
繁体版
支持IPv6
集
网站首页
走进漓东
政务动态
政府信息公开
网上办事
公共服务
政民互动
26664805
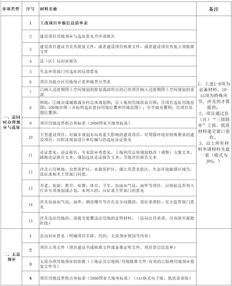
建设项目用地预审与选址意见书收件清单(各县(区)报市级)
20
桂林市人民政府网
桂林市自然资源局
2023-02-10
238718
项目批准服务信息
当前位置:
首页
>
政府信息公开
>
法定主动公开内容
>
重点信息公开
>
重大建设项目批准和实施领域
>
项目批准服务信息
建设项目用地预审与选址意见书收件清单(各县(区)报市级)
2023-02-10 15:36 来源:桂林市人民政府网
我要收藏
公共资源调用站点
文章分享
分享
微信
头条
微博
空间
qq
【字体:
大
中
小
】
打印
文件下载:
关联文件: