无障碍
区长活动日历
简体版
|
繁体版
支持IPv6
集
网站首页
走进漓东
政务动态
政府信息公开
网上办事
公共服务
政民互动
26738577
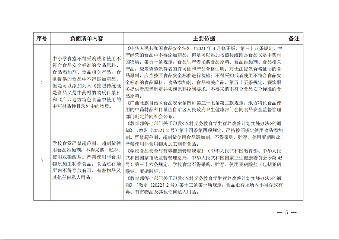
广西中小学校园食品安全和膳食经费管理负面清单
20
广西壮族自治区教育厅
广西壮族自治区教育厅
2025-01-22
238839
学前教育
当前位置:
首页
>
政府信息公开
>
法定主动公开内容
>
重点信息公开
>
社会公益事业建设领域
>
教育领域
>
学前教育
广西中小学校园食品安全和膳食经费管理负面清单
2025-01-22 11:07 来源:广西壮族自治区教育厅
我要收藏
公共资源调用站点
文章分享
分享
微信
头条
微博
空间
qq
【字体:
大
中
小
】
打印
文件下载:
关联文件: