无障碍
区长活动日历
简体版
|
繁体版
支持IPv6
集
网站首页
走进漓东
政务动态
政府信息公开
网上办事
公共服务
政民互动
27253078
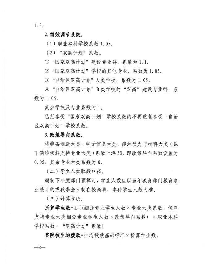
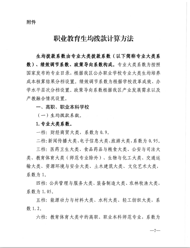
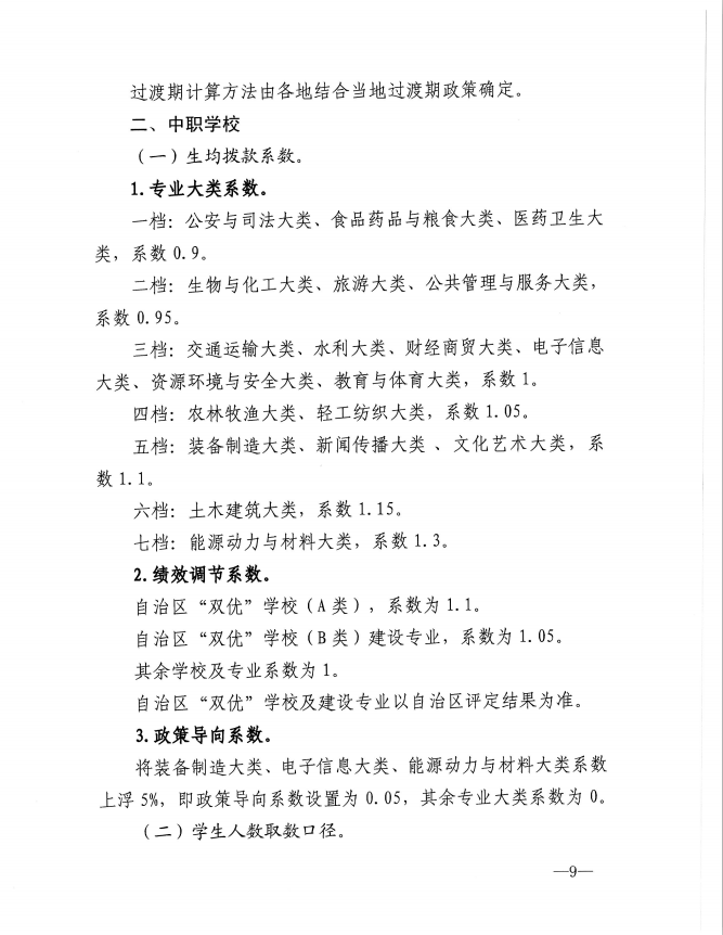
广西壮族自治区财政厅广西壮族自治区教育厅广西壮族自治区人力资源和社会保障厅关于建立基于专业大类的职业教育差异化生均拨款制度的通知
20
广西壮族自治区教育厅
广西壮族自治区教育厅
2026-01-27
238842
教育资金使用情况
当前位置:
首页
>
政府信息公开
>
法定主动公开内容
>
重点信息公开
>
社会公益事业建设领域
>
教育领域
>
教育资金使用情况
广西壮族自治区财政厅广西壮族自治区教育厅广西壮族自治区人力资源和社会保障厅关于建立基于专业大类的职业教育差异化生均拨款制度的通知
2026-01-27 17:01 来源:广西壮族自治区教育厅
我要收藏
公共资源调用站点
文章分享
分享
微信
头条
微博
空间
qq
【字体:
大
中
小
】
打印
文件下载:
关联文件: