无障碍
区长活动日历
简体版
|
繁体版
支持IPv6
集
网站首页
走进漓东
政务动态
政府信息公开
网上办事
公共服务
政民互动
26729673
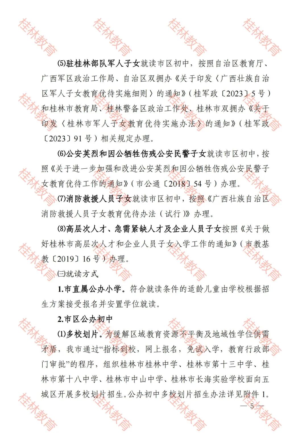
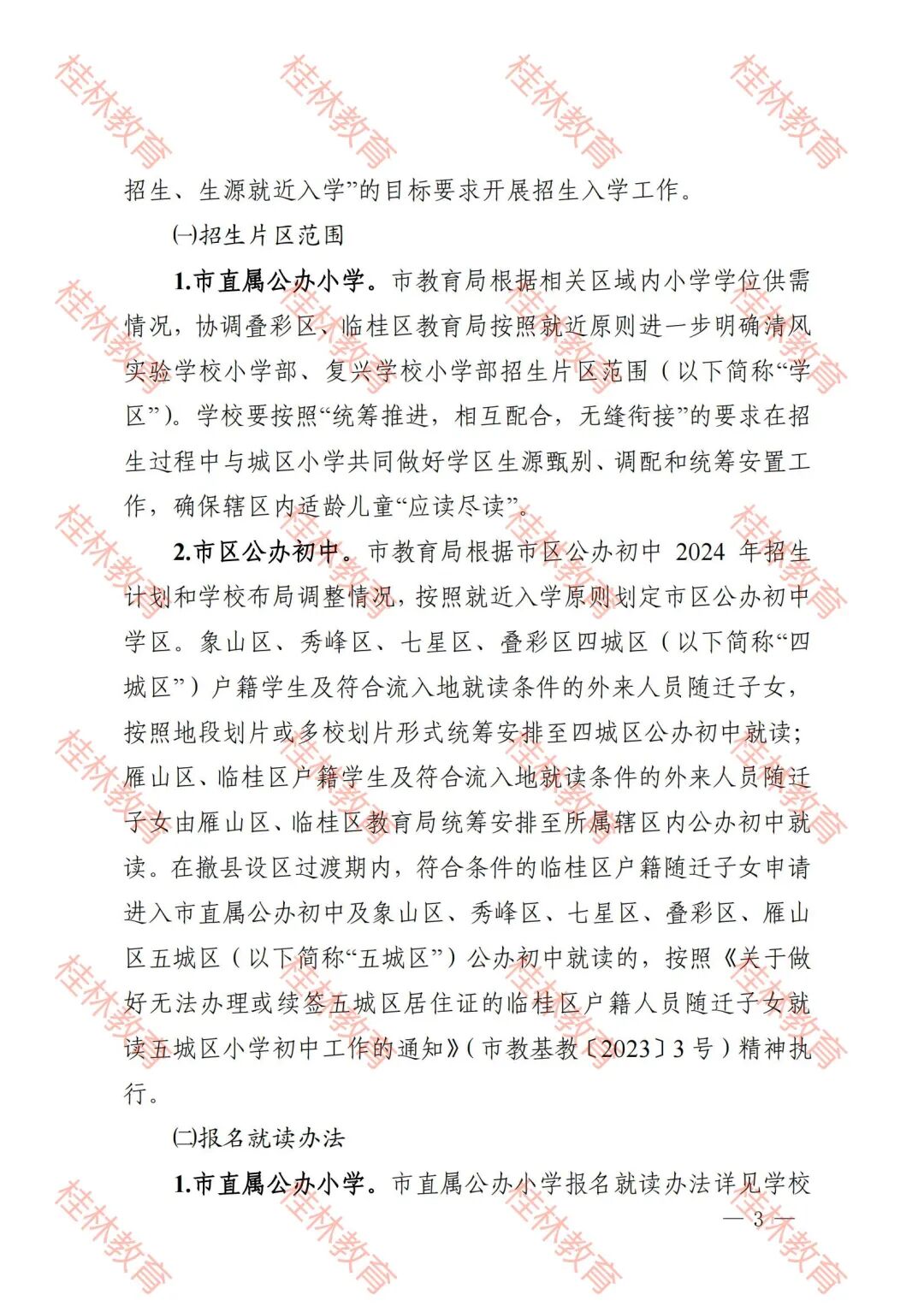
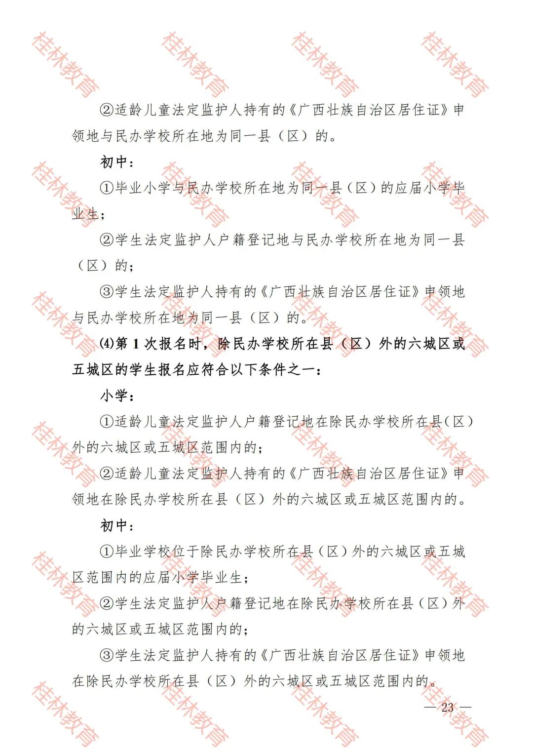
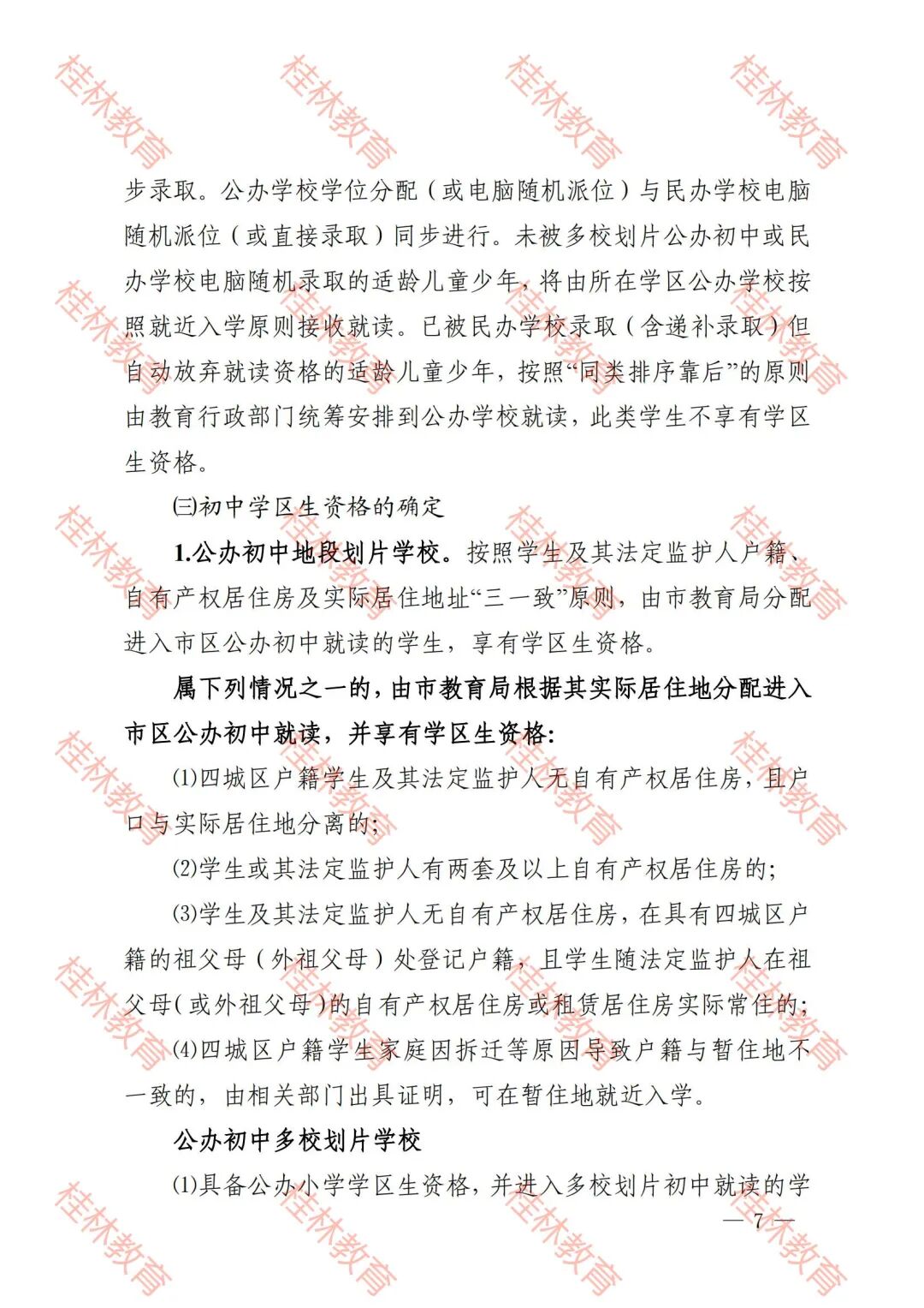
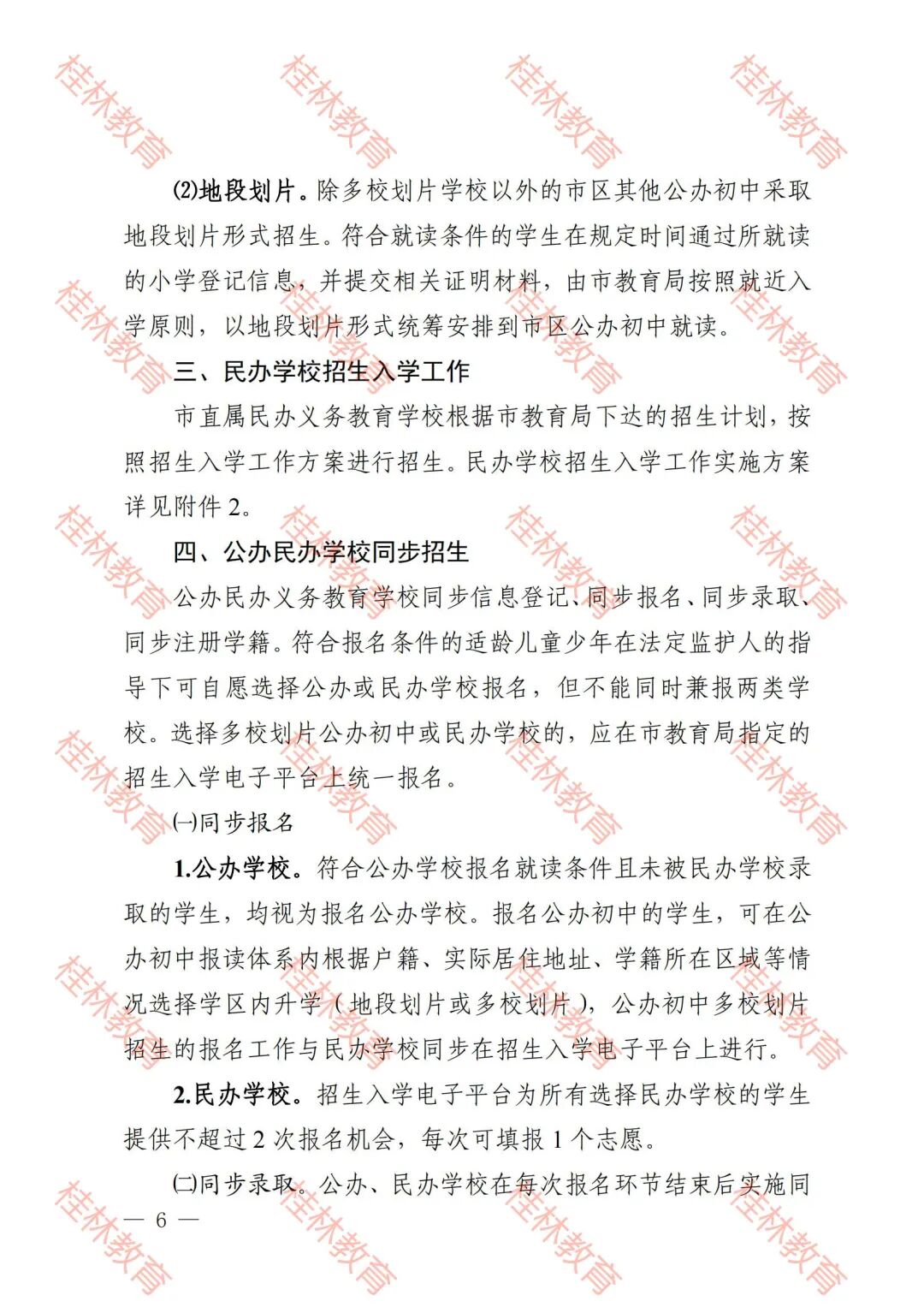
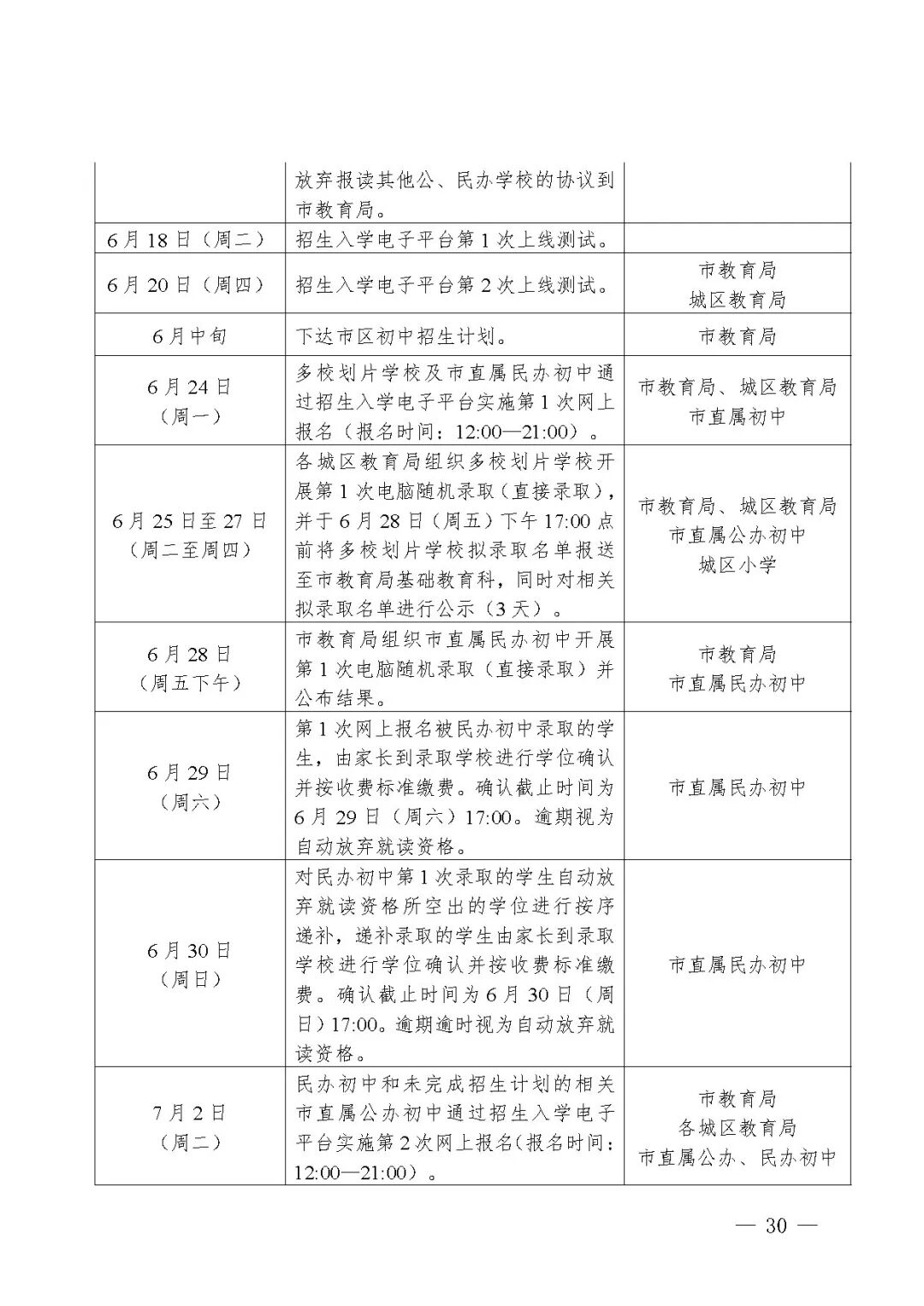
桂林市教育局关于做好2024年市直属义务教育学校和市区初中招生入学工作的通知
20
桂林教育公众号
桂林市教育局
2024-06-17
238787
初中教育
当前位置:
首页
>
政府信息公开
>
法定主动公开内容
>
重点信息公开
>
社会公益事业建设领域
>
教育领域
>
初中教育
桂林市教育局关于做好2024年市直属义务教育学校和市区初中招生入学工作的通知
2024-06-17 10:10 来源:桂林教育公众号
我要收藏
公共资源调用站点
文章分享
分享
微信
头条
微博
空间
qq
【字体:
大
中
小
】
打印
文件下载:
关联文件: